热电阻
  热电偶
  配套仪表及仪表配件系列
  SBWR/SBWZ一体化温度变送..
  压力变送器
  液位变送器
  双金属温度计
  压力表
  流量计
  智能显示调节仪
  红外线测温仪
  补偿导线
详细信息
当前位置:首页->详细信息
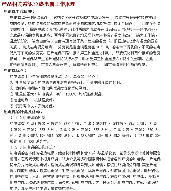
热电偶工作原理
发表时间:2010-10-9  文字 〖 〗  阅读次数:3197   [关闭窗口]

文章分页:1 
苏ICP备10066628号-1南京肯佳仪表有限公司 版权所有
电话:025-86638237  13327837612  传真:025-86638237 地址:中国江苏省南京市秦淮区科巷1号大行宫新世纪广场B幢2107室